2009 Workshop

  Fundamentals

   Session 1: Seismic Data Fundamentals


 
Files:

  Powerpoint (zipped pptx 445kB)
  Seed Manual (pdf 2.4MB)
  SEG Y Manual (pdf 407kB)
 
Session Exercises:
  Exercise 1 (zipped docx 79kB)

   Session 2: Response Corrections


 
Files:

Powerpoint (zipped ppt 7.1MB)

   Session 3: Relational Database Fundamentals


 
Files:

  Powerpoint (zipped ppt 245kB)

Handouts:

  Examples (zipped docx 283kB)

   Session 4: Data Access Methods


 
Files:

  Powerpoint (zipped ppt 8.24MB)


 

  Data Processing Strategies

   Session 5: Seismogram Processing Approach

      Data Files:
        Work (zipped directory 605kB)
        Deposit (zipped directory 2.5MB)
        Response (zipped directory 100kB)
        Data (zipped directory 4kB)

   Session 6: Database Processing Approach


 
Files:

  Powerpoint (zipped pptx 4.67MB)
  Generating Seed from Q330 data Manual
  (zipped pdf directory 1.59MB)
  Generating Seed from RT130 data Manual
  (zipped pdf directory 3.3MB)
 
Flowcharts:
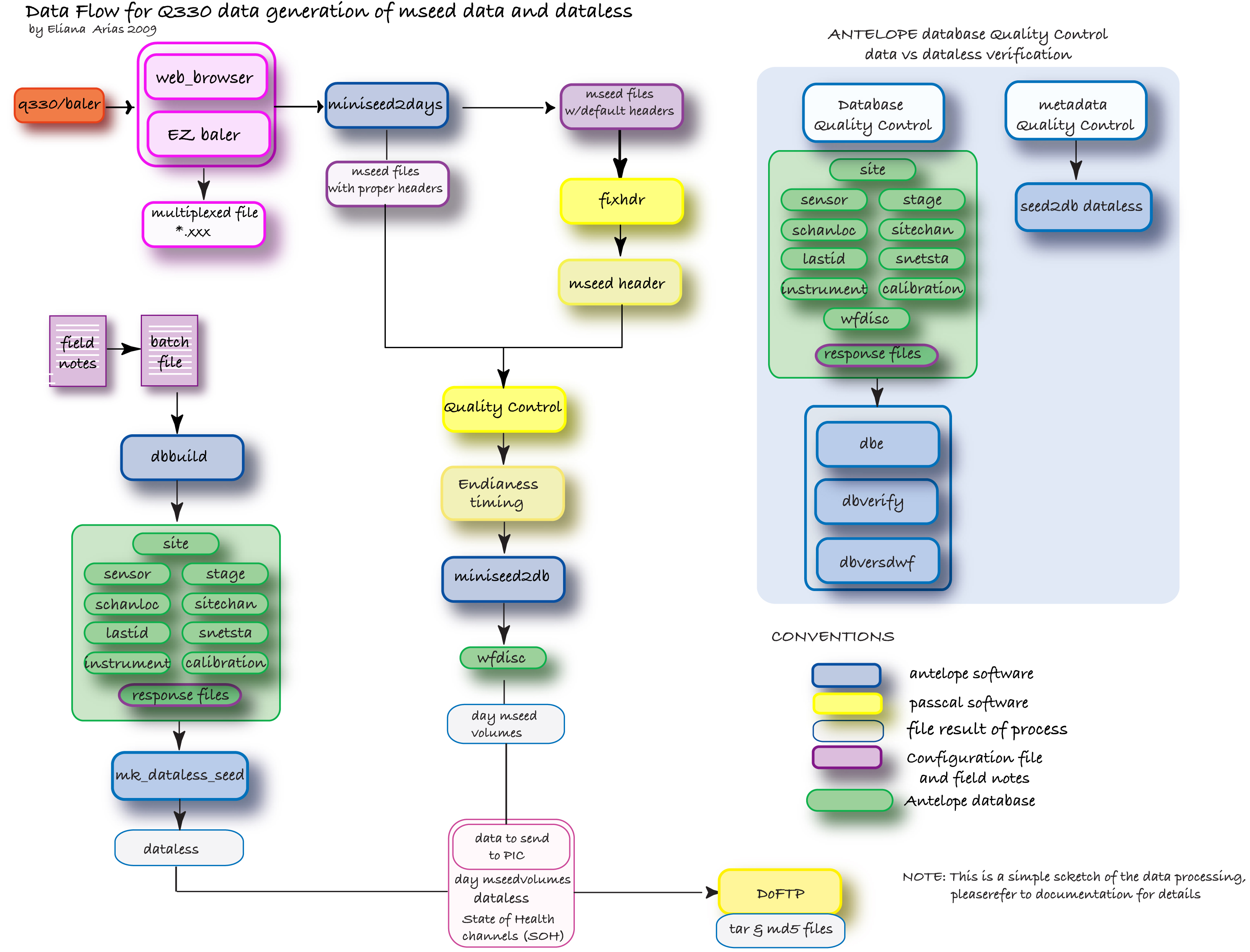
  Data Flow Q330 (jpg 2.31MB)
  Data Flow RT130 (jpg 1.6MB)

   Session 7: Reflection Processing Approach


 
Files:

  Powerpoint (zipped ppt 11MB)

   Session 8: Putting It Together


 
Files:

  Powerpoint (zipped ppt 937kB)


 

  Exploiting The Modern Computing Environment

   Session 9: Components of a Modern Development Environment


 
Files:

  Powerpoint (zipped ppt 272kB)

   Session 10: Big Iron and Parallel Processing


 
Files:

  Powerpoint (zipped ppt 552kB)


 

  Community Examples of Data Handling

   Session 11: Programming Fast with Fast Programs:
   Python with C++, Jython with Java

      Data Files:
        Scripts (zipped directory 4MB)
        Data (zipped directory 1.44MB)

   Session 12: Scientific Visualization Techniques

      Data Files:
        Data (zipped directory 284MB)


 

  Community Examples of Data Handling

   Session 13: DHI, SOD, and the Processing Model used by EARS

      Data Files:
        Data (zipped directory 98.6MB)

   Session 14: From Duct Tape to Discovery:
   Cherry-picking USArray's Data Avalanche

      Data Files:
        Scripts (gzipped tar 4.47MB)
        Contact organizers for SAC files

   Session 15: ANF Processing:
   Experience from Processing Gulf of California Sequence


 
Files:

  Powerpoint (zipped ppt 12.3MB)

   Session 16: Process-oriented Data Handling and Processing:
   Combining performance, flexibility, code reuse, and collaboration

      Files:
        Presentation (pdf 3.12MB)
        Webpage & Files (zipped html & directories 29.1MB)