Demonstrating building resonance using the simplified BOSS model

15min Novice

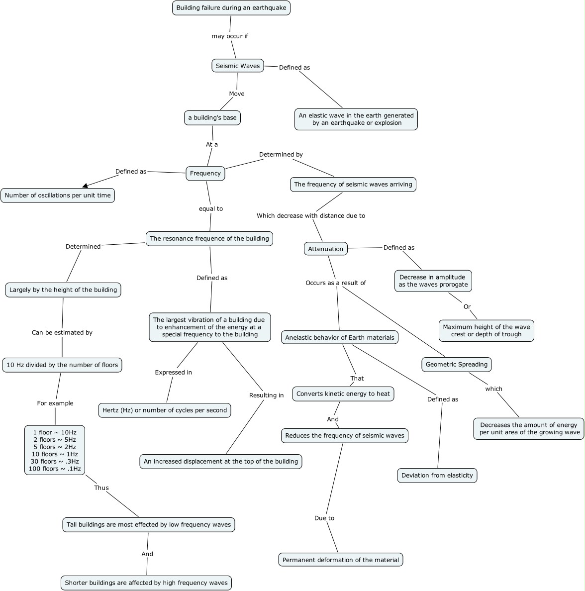
All buildings have a natural frequency of oscillation or resonance frequency. While specific building geometries and materials control the resonance of a building, resonance frequency is largely a factor of building height. For example, taller, more flexible, buildings are susceptible to the smaller, low frequency oscillations of distant earthquakes, while shorter and stiffer buildings are more susceptible to the larger, high frequency shaking of nearby earthquakes.  When seismic waves shake the ground beneath a building at its resonance frequency, the structure will begin to sway back and forth and the structural integrity of the building may become compromised. Using the BOSS Model Lite* as a discrepant event demonstration, teachers can engage a wide range of students in thinking about the concepts of seismic waves and the earthquake-engineering of buildings to reduce the human impact of earthquakes.  

*Note: This model is an adaptation of the original BOSS Model (Ireton et al., 1995)

Objectives:

Students will be able to: 

  • Demonstrate and describe the role of building resonance when assessing earthquake hazards for an urban region.

The BOSS model is an effective way to show how buildings of different heights respond to seismic waves. All buildings have a natural frequency.
Video Novice

Related Videos

What can you do to protect a building from earthquake shaking?  This “Build a Better Wall” classroom activity is designed to allow students to experiment with methods to build shear strength into buildings to withstand an earthquake. Uses simple materials to engineer shear walls.

Video Novice

This video lecture shows John Lahr (USGS Seismologist Emeritus) describing the BOSS experiment that models oscillations of different height buildings.

Video Novice

The BOSS model is an effective way to show how buildings of different heights respond to seismic waves. All buildings have a natural frequency.

Video Novice

John Lahr, US Geological Survey Seismologist, demonstrating a cheap and kid-friendly version of the BOSS model that shows how buildings of different height oscillate during earthquake shaking.

Video Novice

Related Lessons

Build a Better wall is an activity developed by FEMA for their "Seismic Sleuths" instructional booklet for students to help with earthquake mitigation. This activity helps students learn how diagonal braces, shear walls, and rigid connections strengthen a structure to carry forces resulting from earthquake shaking.

Lesson Novice

Related Animations

All buildings have a natural period, or resonance, which is the number of seconds it takes for the building to naturally vibrate back and forth. The ground also has a specific resonant frequency. Hard bedrock has higher frequencies softer sediments. If the period of ground motion matches the natural resonance of a building, it will undergo the largest oscillations possible and suffer the greatest damage.

Animation Novice

We encourage the reuse and dissemination of the material on this site as long as attribution is retained. To this end the material on this site, unless otherwise noted, is offered under Creative Commons Attribution (CC BY 4.0) license